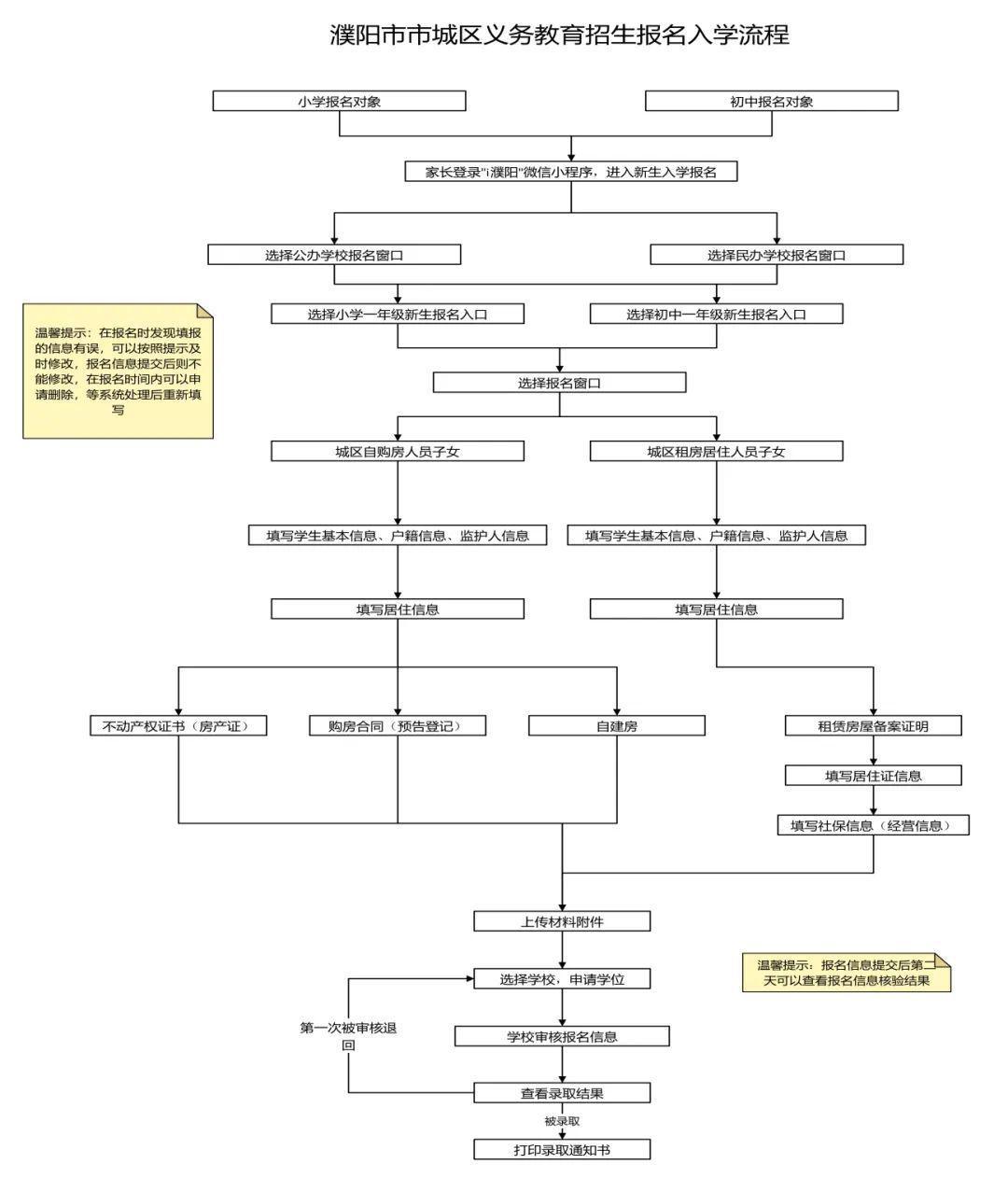
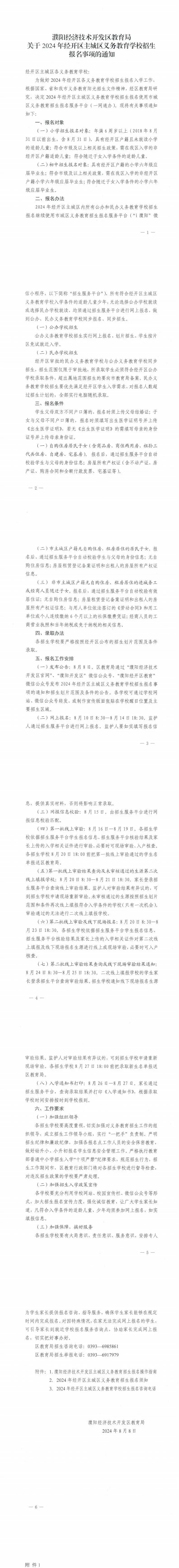
首页 / 政务公开 / 公告公示

濮阳经济技术开发区教育局关于2024年经开区主城区义务教育学校招生报名事项的通知

时间:2024-08-08 来源: 点击量:

分享到